11月10日,浙江省科技廳公布2022年度浙江省科學技術獎獲獎名單。學校共有8項成果獲獎,其中主持5項,參與3項。
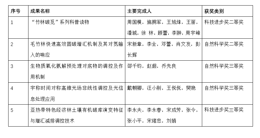
獲獎成果中,由環境與資源學院周國模教授主持完成的“‘竹林碳覓’系列科普讀物”成果獲浙江省科學技術進步獎二等獎;竹子研究院宋新章教授主持完成的“毛竹林快速高效固碳增匯機制及其對氮輸入的響應”成果獲浙江省自然科學獎二等獎。

一直以來,學校高度重視高水平科研成果的培育,制定出臺重大科研成果培育辦法,積極構筑不同層次成果獎申報梯隊。下一步,學校將加強政策引導,優化資源配置,抓實抓細科研成果的謀劃和凝練,培育更多科研重大成果。
2022年度浙江省科學技術獎,共有298項成果(項目)獲省自然科學獎、技術發明獎和科學技術進步獎,國際科學技術合作獎共6項。
(科技處 陸扣萍)